建筑垃圾的“重生”之路:从废墟到再生建材 助力城市更新!
发布时间:2026/01/06 00:00:00 9822
让建筑垃圾变废为宝。
城市更新在为城市发展
注入全新活力的同时,
也产生了不少的建筑垃圾。
因此,
推动建筑垃圾的管理回收
以及资源化利用,
已成为城市更新中
不可或缺的一环!
对建筑垃圾进行清运处理、
回收转化后产生的
再生骨料、再生建材等,
可反哺城市更新项目,
降低建材成本,推动循环经济。
而在这一过程中,
专业从事再生资源环保的企业
起到了重要作用。
【建筑垃圾重生的第一步】
建筑垃圾除了工地产生的
废弃物和废弃材料,
还包括装修期间产生的装修垃圾。
建筑垃圾必须处理得当
才能有效降低对环境造成的
极大危害!
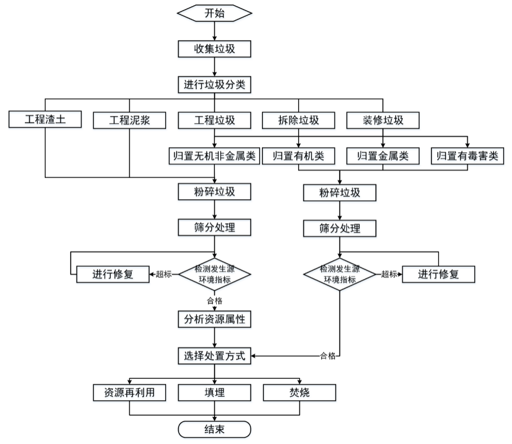
回收再利用流程
大致如下:
1、收集分类。
收集施工现场的建筑垃圾,并根据工程施工设计图及施工方案,分析各阶段的产废特征,以此为依据对建筑垃圾进行分类。
2、粉碎处理。
经过回收分类处理后,剩下的废弃物和废弃材料需要进行粉碎处理。在建筑垃圾处理工程中,可使用吨位较大、运转效率较高的粉碎机进行粉碎处理。
3、筛分处理。
粉碎后的建筑垃圾,需要进行筛分处理,一方面分离可回收利用的物品,另一方面将分离出的杂质进行处理。在建筑垃圾处理工程中,使用一套高效、自动化的筛分设备。将建筑垃圾均匀地注入筛分设备中,经过一段时间的处理后,将分离出来的杂质进行二次处理,可得到一定的再次利用价值。
4、检测环境指标。
为确定部分建筑垃圾的后期资源化利用、消纳处置治理方向,需对其环境属性进行监测,监测的目的是筛查可能造成二次环境污染的建筑垃圾。
5、处置阶段。
经过粉碎和筛分处理后,建筑垃圾的尺寸已经足够细小,可以进行资源化(再利用)、焚烧、填埋等方式处理。
(流程图)
【建筑垃圾重生后的模样】
l 建筑垃圾经过初步清理后与分拣,砖石、水泥混凝土块破碎成骨料,经过筛分,除去杂质,能形成一定粒径要求的建材原料。再按级配设计要求在原料里添加水泥和粉煤灰等辅料,替代普通砂石料用于道路基层。
(不同规格大小的再生骨料丨图源网络)
l 利用废砖瓦生产的再生骨料经过制砖机生成再生砖、砌块、墙板、地砖等建材制品。
(再生透水砖、再生砌块丨图源网络)
l 渣土可用于筑路施工、桩基填料、地基基础等。
l 对于废弃木材类建筑垃圾,尚未明显破坏的可以直接再用于重建建筑,破损严重的可作为木质再生板材的原材料。
l 废弃路面沥青混合料可按适当比例直接用于再生沥青混凝土。
l 废弃道路混凝土可加工成再生骨料用于配制再生混凝土。
l 废钢材、废钢筋及其他废金属材料可直接再利用或回炉加工。
(图源网络)
可见。
建筑垃圾虽然体量大,
但基本上都是能够
进行转化的“可造之材”哦!
文章部分素材来源:建筑垃圾资源利用化信息网
最新文章
-
1
-
2
-
3
-
4
-
5
-
6
-
7
-
8
-
9
-
10
最新文章
文本标签:
更多相关文章
有话要说
热门评论
精选文章
-
注意!住宅新规限高80米!
高层建筑似乎已经成为一个城市发达与否的标志!以后佛山地区的高层住宅可能会买少见少!因为国家出台了建筑新规《城市居住区规划设计标准》其中规定明确提到新建住宅建筑高度最大值不超过80米的规定《城市居住区规划设计标准》显示,在居住街坊用地与建筑控制指标中,明确规定了容积率与住宅建筑高度控制最大值。《城市居住区规划设计标准》这意味着对小区环境规划建设上有了很大的空间限制,以后的小区内楼布局和住宅楼层间距将有所变化。那么问题来了!为什么要限高啊?《标准》以塑造更加人性化的生活空间为目的,不鼓励超高强度开发居住用地,提出了新建住宅建筑高度控制最大值不超过80米的规定。而限高其实也有许多好处的:有利于合理控制人口密度和建筑容量的空间分布、有利于缓解城市交通、市政公用设施、公共服务设施的配套压力,有利于缓解应急避难空间、消防救灾能力对城市的挑战。有利于避免“高低配”等不良建筑空间形态对城市风貌的损害。如果真的实行,那么百米住宅将成为稀缺产品!当然目前佛山有没有实施,还是一个未知之数。另外该标准还规定新建居住区应配套公共绿地,并应集中设置能展开休闲、体育运动的居住公园。今日商机【供求信息】中山市港口镇500亩商住地块出售位置:该地块位于中山市港口镇占地面积:一块占地271亩,另一块占地229亩,两块地合计共500亩。容积率:2.5土地性质:商住项目证件齐全,产权清晰,无负债,无抵押,无闲置费。【供求信息】佛山市(顺德新城)三洲某地块出售佛山市(顺德新城)三洲某地块出售地块优势:项目位置处在(顺德新城)规划核心地带,环绕周边有(城轨顺德站)、(地铁2019年开通)、(长鹿旅游休博园)、(高速路口)等,交通便捷,发展空间大,项目非常优质;占地面积:192亩地块性质:商住用地容积率:2.5有意者请联系我们联系方式:13360323388 / 0757-86327595客服微信号:13360323388
-
“八大员”取消后续 | 住建部:采取政府补贴方式,按照职业技能标准开展培训和鉴定
2018年12月14日,住房和城乡建设部官网发布《关于停止住房城乡建设领域现场专业人员统一考核发证工作的通知》,包括“八大员”在内的现场专业人员全部停考、停止发证。以“八大员”为例,是在《国家职业资格目录》之外的。但是在实际施工中,这些人员、证书目前还是不可或缺的。取消之后,该如何做好后续衔接?刚刚,住建部发布《关于做好住房和城乡建设行业职业技能鉴定工作的通知》,对此予以明确。1、《国家职业资格目录》以外从事住房和城乡建设行业相关职业(工种)人员,按照职业技能标准开展培训。2、各省级住房和城乡建设主管部门加强与人力资源社会保障、财政部门沟通协调,积极争取财政资金补助,按照相关要求申请职业技能培训、鉴定补贴,也就是政府购买服务。3、职业技能鉴定坚持理论知识与实际操作相结合,分级分类开展评价。4、住房和城乡建设部成立职业技能培训鉴定工作领导小组,负责总体实施和监督管理。5、住建部执业资格注册中心作为实施承接机构,统筹管理行业职业技能鉴定工作。6、省级职业技能鉴定实施机构,依托大型企业、职业院校、培训机构等,发展一批职业技能鉴定站点。7、职业技能鉴定站点和考评人员目录,实施动态管理和诚信评价。住房和城乡建设部关于做好住房和城乡建设行业职业技能鉴定工作的通知建人﹝2019﹞5号为全面提升住房和城乡建设行业从业人员技能水平和职业道德水平,保障工程质量安全,促进住房和城乡建设行业健康发展,按照《中共中央办公厅 国务院办公厅印发的通知》、《国务院关于推行终身职业技能培训制度的意见》(国发﹝2018﹞11号)、《人力资源社会保障部关于公布国家职业资格目录的通知》(人社部发﹝2017﹞68号)精神,现就做好住房和城乡建设行业职业技能鉴定工作通知如下:一、总体要求按照行业技能人才“培养、评价、使用、激励、保障”相互衔接、系统推进的总体目标,做好住房和城乡建设行业从业人员职业技能培训、鉴定工作,为住房和城乡建设行业培育高素质产业工人队伍提供有力支撑。对从事《国家职业资格目录》中住房和城乡建设行业相关职业(工种)人员,按照国家技术技能人才评价政策要求和行业发展需要,开展职业技能鉴定工作。对《国家职业资格目录》以外从事住房和城乡建设行业相关职业(工种)人员,按照职业技能标准开展培训,推动建立技能人才多元化评价机制。职业技能鉴定坚持理论知识与实际操作相结合,分级分类开展评价。按照国务院关于“放管服”改革、职业资格清理规范的新要求,积极探索建立规范化、信息化、高效能的职业技能鉴定体系。二、建立健全住房和城乡建设行业职业技能鉴定工作体系(一)依据国务院职业资格清理规范和职业技能鉴定相关政策,住房和城乡建设部成立职业技能培训鉴定工作领导小组,负责住房和城乡建设行业职业技能培训鉴定的总体实施和监督管理,指导住房和城乡建设行业职业技能培训鉴定工作。住房和城乡建设部执业资格注册中心作为住房和城乡建设行业职业技能鉴定组织实施承接机构,按照人力资源社会保障部、住房和城乡建设部要求统筹管理行业职业技能鉴定工作;制定完善相关规章制度,建立维护职业技能鉴定管理信息系统,并与人力资源社会保障部职业技能鉴定信息系统对接;按照财政部、国家发展改革委等部门要求,配合做好住房和城乡建设行业职业技能鉴定相关收费立项等工作;加强职业资格证书归口管理,指导监督省级住房和城乡建设行业职业技能鉴定实施机构开展相关工作。(二)省级住房和城乡建设主管部门要建立相应职业技能培训鉴定工作领导小组,负责本行政区域住房和城乡建设行业职业技能培训鉴定组织实施和监督管理,确定省级住房和城乡建设行业职业技能鉴定实施机构,制定配套实施细则。省级住房和城乡建设行业职业技能鉴定实施机构要按照地方财政、物价等部门规定,办理开展职业技能鉴定工作所需必要手续。按照住房和城乡建设行业职业技能鉴定站点认定标准,做好本地区内拟从事职业技能鉴定工作的机构申报、认定工作。结合本地区实际,合理布局,依托大型企业、职业院校、培训机构等,发展一批职业技能鉴定站点。各省级住房和城乡建设主管部门要建立住房和城乡建设行业职业技能鉴定站点和考评人员目录,实施动态管理和诚信评价。加大检查力度,对于质量不达标、整改不合格的职业技能鉴定站点和人员,采取公开信用信息、暂停相关工作直至清出目录清单等措施。三、有序推进住房和城乡建设行业职业技能鉴定工作(一)建立完善职业技能鉴定相关制度。住房和城乡建设部执业资格注册中心要根据职业技能鉴定有关要求,制定发布职业技能鉴定站点、考评员、督导员等相关标准和配套工作制度,加强考评员、督导员培训,建立全国统一的住房和城乡建设行业职业技能鉴定信息服务平台。大力推广“互联网+政务”在职业技能鉴定领域的应用,为相关人员参加职业技能鉴定提供便利服务。各省级住房和城乡建设主管部门要制定推进职业技能鉴定工作实施方案,明确阶段性工作目标,推动工作扎实开展。(二)积极争取相关经费和补贴。各省级住房和城乡建设主管部门要加强与人力资源社会保障、财政部门沟通协调,积极争取财政资金补助,按照相关要求申请职业技能培训、鉴定补贴,推动完善经费补贴流程,简化程序,提高效率。(三)提升职业技能鉴定站点建设水平。鼓励依托技能交流传承基地、技能大师工作室等高技能人才培养基地,设立职业技能鉴定站点。加大资金、人才等方面投入,提高职业技能鉴定组织管理水平和鉴定质量,降低材料消耗等成本,探索符合行业特点的职业技能鉴定方式。(四)发挥职业技能鉴定引领作用。大力弘扬工匠精神,通过职业资格评价等多种形式,畅通职业技能提升渠道。各级住房和城乡建设部门要加强与人力资源社会保障、教育等部门联系,形成工作合力,落实好中央和地方人才培养、人才激励政策,促进住房和城乡建设行业形成培育技能人才的良好环境,推动住房和城乡建设事业高质量发展。(五)坚持试点先行。住房和城乡建设部将选取2-3个职业技能鉴定站点开展试点,各省(区、市)住房和城乡建设主管部门要按照本通知精神和相关文件要求,选取本地区1-2个职业技能鉴定站点开展试点。通过试点,总结形成可复制可推广经验,力争2019年第三季度在试点的基础上全面推开职业技能鉴定工作。2019年12月底前,住房和城乡建设部通报各地职业技能鉴定工作有关情况。 中华人民共和国住房和城乡建设部 2019年1月7日(此件主动公开)//八大员取消后,建筑行业还有哪些证书可以考呢?//注册类证书1)注册建造师一、二级建造师,由人事部与建设部发证。2)造价工程师由住房城乡建设部、交通运输部、水利部、人力资源社会保障部4个部委联合负责。(1)其中一级造价工程师由住房城乡建设部、交通运输部、水利部负责注册及相关工作。经批准注册的申请人,由住房城乡建设部、交通运输部、水利部核发《中华人民共和国一级造价工程师注册证》(或电子证书)。(2)二级造价工程师各省、自治区、直辖市住房城乡建设、交通运输、水利行政主管部门按专业类别分别负责注册及相关工作。经批准注册的申请人,由各省、自治区、直辖市住房城乡建设、交通运输、水利行政主管部门核发《中华人民共和国二级造价工程师注册证》(或电子证书)。3)注册消防工程师由公安部(往后改为应急管理部)与人事部发证。4)注册监理工程师发证机构,建设部、交通部、水利部。5)注册土木工程师分岩土专业、水利水电专业、港口航道专业。6)注册注册电气工程师分供配电专业和发输变电专业。7)注册公用设备工程师分暖通空调、给水排水、动力三个专业。8)注册建筑师分一级和二级建筑师。这个要求比较高。9)注册结构工程师分一级和二级结构师。10)注册安全工程师发证机构,人事部和安全生产监督管理局(往后改为应急管理部)。另有:注册咨询师,城市规划师,房地产评价师,土地估价师,化工工程师,安全评估师,资产评估师,注册会计师,环评工程师等也是比较常见的注册类证书。职称类证书职称证书可分为:助理工程师、工程师、高级工程师。是指取得大专、本科等以上学历,并且系工程类专业,通过地方企业由各省市的人事局、职改办等部门评审,或具有独立评审权大型企业如(央企中建、中核等)各自颁发。本地企业可通过考试指导中心报考,并到人事局立户取得评职称的条件。职称证的种类非常多,行业内部使用广泛,但含金量较低。常用专业有:(1)暖通/暖通空调(2)给排水(3)机械/机电/机电工程(4)自动化类(5)园林设计/园艺师(6)计算机/电子/通信(7)工民建(8)建筑学(9)市政/公路(10)土木工程/道路与桥梁(11)水利水电/化工(12)建设设计/测量(13)建筑/建筑施工(14)建筑电气类(15)园林绿化等岗位类证书项目经理证(原一级二级项目经理资质根据建设部文件2008年3月退出使用,由注册建造师证书取替,但三级项目经理作为新企业成立评审资质时,暂保留使用,继续由原建筑培训中心培训此项目)。操作证操作证(有危险操作的一线技术工人的证书)(1)国家安全生产监督管理局发证①电工②焊工③高空作业(架子工)④制冷工,颁发IC卡式绿色皮套的〈中华人民共和国特种作业操作证〉,持证人员二年一审。(2)质量技术监督管理局发证①厂内机动车(电瓶车、叉车、推土机、挖机、装载机等)司机及维修。②起重类(非建筑业起重,龙门吊、行吊、汽车员等司机、维修)颁发〈中华人民共和国特种设备作业人员证〉,持证人员二年一审。三类人员证书三类人员证书(安全许可证挂勾的证书)(1)A证企业负责人。如:总经理、总工、总会、副总等,需考取A类安全生产考核合格证。(2)B证项目负责人。主要指:持建造师及担任项目经理,需考取B类安全生产考核合格证。这个证可能投标时用不到了,但是审查项目负责人资格时,估计会用到。(3)C证专职安全管理人员。这个现在可以忽略了……此类证书,根据企业的安全生产许可证注册地,到省级建设主管部门报考。由建设厅安全考核办发证。技工类证书技术工作人员水平证明,也是普通技术工种的上岗证。由各级劳动部门颁发,是一种等级证明,用来区别操作证人员水平高低的证书。(1)原持有操作证的电工、起重、架子工、厂车、焊工基础上,到劳动部门考取职业资格等证级,不作上岗证用。(2)没有操作证的测量放线工、管道工、木工、砌筑工、防水工、钢筋工、砼工等工种,持有本职业资格证书,除区别高低水平外,同时作上岗证用。在建筑业,近两年来,提的最多的事情就是改革,建筑业的改革正在全面展开,2019年,各项政策将进一步推进。建筑公司和建筑工人作为建筑业的支柱,占改革的一半以上,谁抓住国策+行业趋势带来的风口,谁就能抢占商机!全球共德智慧工地是以数据整合、协同互动、服务高效、智能分析为目标,以先进的理念和信息化技术,采集、整合、分析各类环境信息,建设一套覆盖全面、技术先进的智慧工地管理平台,为政府监管、企业管理和公众监督提供智能化、可视化的工地信息应用,为政府和企业提供有效的技术支撑和决策服务,为政企实现“云信息化管理”提供坚实的基础。
-
广东编制完成城市基础设施建设“十三五”规划 2020年建成1000公里地下综合管廊
广东编制完成城市基础设施建设“十三五”规划 2020年建成1000公里地下综合管廊 今年广东省已编制完成《广东省城市基础设施建设“十三五”规划》,首次将《规划》纳入《广东省“十三五”重点专项规划编制目录及工作分工》,在全面调研和科学分析全省城市基础设施建设现状、发展趋势、建设需求等基础上,统筹谋划“十三五”时期全省城市道路交通、供水、供气、污水等城市基础设施建设总体目标、主要任务、重大项目及资金需求,统筹推进城市建设重点领域工作。今年建成地下综合管廊不少于150公里在城市基础设施中,地下综合管廊能有效解决“马路拉链”问题,促进城市空间集约化利用,近年来受到国家和各地重视。目前,广东省已建立全省城市地下综合管廊建设项目库,目标到2020年全省建成不少于1000公里的城市地下综合管廊。今年,广东省广州、深圳、珠海、佛山、韶关、肇庆、阳江7个城市地下综合管廊开工建设计划为187.62公里,多个地市均积极开展地下综合管廊建设工作。各地积极争取优惠贷款,其中肇庆新区城市地下综合管廊及同步建设工程项目争取到国家专项建设基金约5亿元和政策性贷款约65亿元;梅州江南新城棚改区地下综合管廊等项目争取到国家专项建设基金约1.4亿元和政策性贷款约27.8亿元。广州、韶关、阳江、汕头等市也正在积极与国开行广东分行、农发行广东分行等政策性银行进行对接。广东省住建厅指导省建工集团等签订《共同推进广东省城市地下综合管廊投资建设战略合作协议》,有序推进设立广东城市地下综合管廊PPP产业基金,努力实现产业资本与金融资本深度融合,为城市地下综合管廊建设提供资金支持。接下来,广东省将继续督导各地全面开展地下管线普查工作,确保在2016年完成地下管线普查工作;加强和完善广东省各市城市地下综合管廊专项规划编制,目标各市要在今年12月底前完成。该省还将督导各地贯彻落实《广东省城市地下综合管廊建设实施方案》,组建城市地下综合管廊建设专家库,确保2016年全省建成城市地下综合管廊不少于150公里。继续争取国家支持广东省申报地下综合管廊试点城市建设,组织开展省级地下综合管廊试点建设。广东成为海绵城市试点最多省份之一为落实国家要求和部署,今年6月,广东省印发《广东省人民政府办公厅关于推进海绵城市建设的实施意见》,进一步明确了全省海绵城市建设的指导思想、基本原则、建设目标、重点任务和保障措施。目标到2020年,城市建成区20%以上的面积达到70%以上的降雨就地消纳和利用的目标。 近年来,广东省积极开展海绵城市建设工作,取得初步成效。深圳、珠海市被财政部、住房和城乡建设部、水利部确定为2016年中央财政支持海绵城市建设试点城市。中央财政将对海绵城市建设试点城市给予专项资金补助,定期3年,深圳市和珠海市分别获得每年至少4亿元的专项资金补助(3年总的补助资金至少为12亿元)。这将有力促进深圳和珠海市海绵城市基础设施建设,提升城市品质,同时为广东省海绵城市建设起到模范和带动作用,广东省也是全国海绵城市试点城市最多的省份之一。目前,广东省正组织编制《广东省海绵城市建设实施和考核细则》,逐步形成贯穿海绵城市规划、建设、管理等全过程的管理体系。省住建厅还组织建立广东省海绵城市建设专家库,采用推荐和邀请的方式成立以国内外知名专家、学者为成员的专家组,指导各地开展供水、排水防涝、黑臭水体治理、污水处理等与海绵城市建设相关的工作。
-
工地标语200+,太全了!
曾经有一条标语深深印在了大家的心里(见下图)。今天小编从职业道德、安全、质量、管理、三优文明等角度搜集史上最全工地标语集锦。▌一、职业道德篇1.勇于跨越 追求卓越2.求真务实、开拓创新、诚信守法、团结奉献3.发展为本、效益至上、回馈员工、奉献社会4.局兴我荣、局衰我耻、局强我胜、局弱我败5.敬业爱岗、遵章守纪、诚实守信、优质服务6.齐心协力、同舟共济、众志成城、共创辉煌7.以人为本 建优秀企业文化 与时俱进 创中国中铁辉煌8.重合同 守信用 维护企业好名誉 精管理 讲科学 塑造集团新形象9.干一项工程 建一座丰碑 播一片美名 交一方朋友10.爱我公司 兴我企业11.团结拼搏 振兴企业12.创优质 守信誉 为企业争光 精管理 出效益 为企业添彩13.尊重业主 方便用户14.爱岗敬业 争做贡献15.谁英雄谁好汉 劳动竞赛比比看16.筑路工人英雄胆 豪情满怀闯难关17.创建文明工地 展示窗口工程18.企业是我家,发展靠大家19.有位须有为,无为则失位20.企兴我荣,企衰我耻21.树良好企业形象,创一流精品工程22.建设形象工程,提升企业品牌23.依靠员工办企业 办好企业为员工24.人尽其才 才尽其用 各尽所能 共同发展▌二、安全篇25.安全高于一切 责任重于泰山26.安全好 企业兴 我富我荣 安全差 企业亏 我贫我耻27.聪明的人以血的教训珍爱生命 愚蠢的人以生命换取血的教训28.安全连着你我他 更连亲人和全家29.一人把关一处安 众人把关稳如山30.时时注意 处处留神 安全常在 马马虎虎 松松垮垮 事故就来31.增效千条计 安全数第一32.保证安全一秒钟 创造财富数不清33.一人不安全 人人心不安 人人保安全 效益往上翻34.安全是最大的效益 事故是最大的浪费35.重视安全结硕果 忽视安全招祸害36.快刀不磨要生锈 安全不抓出纰漏37.效益多与少 全靠安全保 安全好与坏 关键领导带38.不讲卫生要生病 忘记安全要送命39.时时警惕安全在 沾沾自喜事故来40.宁烦十次保安全 不图省事去冒险41.与其上班前向父母道个早安 不如下班后向父母报个平安42.明责任、服管理、高标准、保安全43.雪怕太阳草怕霜 安全生产怕违章44.制度松条缝 事故就钻空45.宁走百步远 不抢一步险46.凭侥幸 耍大胆 出了事故后悔晚47.自控互控与他控 不抓安全会失控48.与其事后痛哭流涕 不如事前遵章守纪49.安全是颗螺丝钉 一时一刻不能松50.一人有限力量小 安全要靠互控保51.人人把关安全好 处处设防漏洞少52.上有老 下有小 出了事故不得了53.安全靠规章 上岗不能忘54.要想合家欢乐 牢记安全操作55.松为事故之源 严为安全之本56.牢记安全操碎心 不让事故害人民57.违章违纪不狠抓 害人害己害国家58.工地不戴安全帽 是与死神开玩笑59.为了亲人的微笑,请注意安全60.无视安全规章就是无视生命61.事故出于麻痹,安全来于警惕。62.质量是安全基础,安全为生产前提。63.无知加大意必危险,防护加警惕保安全。64.安全是生命之本,违章是事故之源。65.保安全千日不足,出事故一日有余。66.安全和效益结伴而行,事故与损失同时发生。67.企业效益最重要,防火安全第一条。68.安全就是节约,安全就是生命。69.安全是生命的基石,安全是欢乐的阶梯。70.骄傲自满是事故的导火索,谦虚谨慎是安全的铺路石。71.安全编织幸福的花环,违章酿成悔恨的苦酒。72.安全警句千条万条,安全生产第一条。千计万计,安全教育第一计。73.多看一眼,安全保险。多防一步,少出事故。74.安全不离口,规章不离手。安不可忘危,治不可忘乱。75.安全法规血写成,违章害己害亲人。76.安全是幸福家庭的保证,事故是人生悲剧的祸根。77.安全生产勿侥幸,违章蛮干要人命。78.安全人人抓,幸福千万家。安全两天敌,违章和麻痹。79.安全来于警惕,事故处于麻痹。巧干带来安全,蛮干招来祸端。80.安全生产你管我管,大家管才平安。事故隐患你查我查,人人查方安全。81.冒险是事故之友,谨慎为安全之本。82.安全不能指望事后诸葛,为了安全须三思而后行。83.容忍危险等于作法自毙,谨慎行事才能安然无恙。84.安全是职工的生命线,职工是安全的负责人。85.防火须不放过一点火种,防事故须勿存半点侥幸。86.安全措施订得细,事故预防有保证,宁为安全操碎心,不让事故害人民。87.你对违章讲人情,事故对你不留情。无情于违章惩处,有情于幸福家庭。88.出门无牵挂,先把火源查。火灾不难防,重在守规章。89.造高楼靠打基础,保安全靠抓班组。制度严格漏洞少,措施得力安全好。90.不怕千日紧,只怕一时松。疾病从口入,事故由松出。91.安全要讲,事故要防,安不忘危,乐不忘忧。92.安全生产挂嘴上,不如现场跑几趟。安全生产月几园,违章蛮干缺半边。93.安全管理完善求精,人身事故实现为零。安全来自长期警惕,事故源于瞬间麻痹。94.宁可千日不松无事,不可一日不防酿祸。抓基础从大处着眼,防隐患从小处着手。95.小心无大错,粗心铸大过。生产秩序乱,事故到处有。96.人最宝贵,安全第一。我要安全,安全为我。97.互让半步,处处通途。步步小心,平安是金。98.安全为了生产,生产必须安全。时时注意安全,处处预防事故。▌三、质量篇99.以诚信和智慧倾情铸造高质量、富有情感的建筑精品100.以质量求生存 凭信誉谋发展101.抓管理,保安全生产树形象 勤奉献,铸精品工程美名传102.以质兴企 以优取胜103.恪守承诺 打造精品104.誉从信中来 名因优而扬105.质量立业 安全创业 管理兴业 科技强业106.倾心打造精品工程 努力提升企业品牌107.以文明工地树立企业形象 以精品工程赢得业主信任108.信守合同 牢记承诺 确保优质109.安全是保障 质量是形象 速度是风貌 效益是目标110.创一流企业 建名牌工程111.创建精品工程 向业主交满意答卷112.树样板 创全优 夺金牌113.创建精品工程 展示七局风采114.精心构筑名牌工程 打造七局品牌企业115.质量是立足之本 信誉是企业生命116.真抓实干 百折不挠 创建精品 矢志不移117.树立安全意识 创建精品工程118.创精品工程 树企业形象119.今天的质量 明天的市场120.精心施工每项工程 倾心打造七局品牌121.建精品工程 留无憾丰碑122.质量展示职工素质 精品铸就企业品牌123.一丝不苟铸精品 细微之处见精神124.精心施工创优质 认真操作求质量125.用我们的承诺和智慧雕塑时代的精品▌四、管理篇126.以人为本,科技兴企,与时俱进,敢为人先127.携手并进,争创企业佳绩;同心同德,共创美好未来128.科学管理,锐意创新,开拓奉献,争创一流129.热爱工作,珍惜岗位,诚信立足,锐意进取130.严谨 创新 高效 求实 合作 友谊 团结 奋进131.团结 奋进 求实 创新 互尊 互敬 互助 互利132.建优美环境,创优良业绩,做优秀员工133.信誉是企业的生命134.与时俱进 开拓创新135.谋发展、强企业、齐心协力 重科技、严管理、开创未来136.开拓进取 锐意改革 致力发展 扎实工作137.建名牌工程、树企业形象138.营造和谐友爱、甘于奉献的企业文化 建立科学严谨、效率优先的管理机制139.争创业绩辉煌、信誉第一的名牌企业140.以人为本、创一流企业141.说实话、想实招、办实事142.求真务实、开拓创新、诚信守法、团结奉献143.勤奋学习、与时俱进;锐意改革、勇于创新144.以人为本、管理创新;产品一流、用户放心145.以人为本群策群力,德才兼备任人唯贤146.诚信守法求信誉,管理创新谋发展147.敢为人先 争创一流148.建一流企业 争行业第一149.服从监理 尊重业主 科学管理 精心施工150.为业主着想 让用户满意151.依靠科技进步 加快企业发展▌五、三优文明篇152.创文明工地 建精品工程153.创省级文明工地 建绿色花园现场154.创建一流企业 展示国企风采155.创文明杯 拿鲁班奖156.创优保安 取信社会157.安全文明 优质高效158.建筑尽显人类文明 工程美化自然环境159.此施工 如果给您带来不便 请多谅解160.抢抓西部开发机遇 再造山川秀美工程161.倾情奉献创名牌 我为山川添秀美162.一个党员就是一面旗帜163.施工生产当先锋 管理创新当尖兵164.求真务实做表率 勤政廉洁做模范165.争创青年文明号166.热爱生活、美化环境;保护家园,人人有责167.爱护公共环境,争创一流企业168.以公司为荣,爱公司如家169.时时保持敬业精神,努力争创一流企业170.追求卓越树企业信誉,勇于跨越展工总风采171.创优意识在我心中 精品工程在我手中172.树精品意识,创优质工程173.讲文明施工, 建标准工地174.走进工地,遵章守纪▌六、综合篇175.安全第一 预防为主176.安全生产 质量第一177.落实责任 保障安全178.防微杜渐 警钟长鸣179.百年大计 质量第一180.安全生产 文明施工181.一人安全 全家幸福182.创文明工地 建一流工程183.创造一个良好的安全生产环境184.严格劳动纪律遵守操作规程185.反违章 除隐患 保安全 促生产186.时时注意安全 处处预防事故187.严格规章制度 确保施工安全188.发扬拼搏精神 创建一流工程189.为了你和他人的幸福请注意安全190.以防为主 防消结合191.安全生产 人人有责192.遵守纪律 保障安全193.生产再忙 安全不忘194.质量是企业立足之本195.安全人人抓 幸福千万家196.火灾不留情 警钟要长鸣197.安全靠规章 严守不可忘198.安全来自警惕 事故出于麻痹199.质量与安全是企业永恒的命题200.以质量求生存以品种求发展向管理求效益201.配电重地 闲人莫入202.消防安全责任大有法必究执法必严203.筑精品工程报达黄城人民厚爱204.质量重于生命 责任重于泰山205.精益求精筑优质工程 团结协作树名牌形象206.战严寒斗酷暑奋勇争光 重质量求效益争创一流207.创名牌工程为企业争光 筑优质道路为社会负责208.学先进 抓管理 提高战斗力抢工期 重质量 创造高效益209.百年大计 质量第一210.安全第一 质量至上211.严格要求 精心组织212.科学管理 文明施工213.精心组织 科学施工214.集思广益 攻坚破难215.群策群力 团结协作216.安全生产 质量第一217.团结拚搏 求实创新随着时代的发展、工程的复杂度,要求建筑施工管理必须实现与互联网的融合,主动走进大数据时代,在智慧工地的应用变得越来越广泛,对行业监管的智慧化应用提出了挑战。同时在国家政策层面,明确提出了加强工程项目质量监管,加快建筑施工安全监管信息系统建设,通过信息化手段加强安全生产管理。与“智慧工地”相适应的行业智慧监管应用也逐步发展起来,与智慧工地现场应用系统的方式类似,采用物联网、移动等新技术对工程现场质量安全进行监督管理。全球共德智慧工地基于施工现场的实际需求,结合互联网、大数据、云计算的技术,搭建了实名制管理、安全管理、视频监控、绿色施工四大板块的一站式。从硬件设备的监控及数据采集,建立从项目工地与公司共协同的系统架构,管理人员可以实现远程实时监控,一旦出现危险施工等安全情况,系统会发出警报,确保工地安全生产
-
为什么塔吊总朝向同一方向?使用塔吊可视化监控系统实现安全监管
公司新来的同事偶然发现,远处高楼房顶上的塔吊和水平高度与高楼平行的塔吊,在早上总是朝向同一方向,于是好奇咨询全球共德小编:到底是巧合?是行业规定?还是工作人员的习惯?如果是工作人员的习惯,这种情况会不会造成违规?除了将塔吊朝向同一个方向可以预防事故,还有什么办法可以提前预警呢?带着这些问题,让我们一起来了解一下塔吊和塔吊安全监控系统吧~ 全球共德小编通过调查发现:塔吊在无人操作的时候限位器是放开的,大臂不会锁死,会让它随风而转,都朝一个方向是因为风就往那个方向。不锁定锁死在一个方向是为了预防刮大风的时候,容易被吹倒引发坍塌事故。 小编在此提醒各位施工人员,引发塔吊安全事故不是只有恶劣天气的因素,塔吊吊运管理、塔吊结构件日常检查也是重要的预防举措之一!建议大家使用共德智慧工地的塔吊可视化监控系统对塔吊各部件的日常运作进行全方位监控。 共德智慧工地的塔吊可视化监控系统,采用先进的嵌入式技术,数据采集与融合处理技术,无线传感网络与远程数据通信技术,高效率地完整实现了建筑塔吊单机运行和群塔干涉作业,大大减少了事故的发生。终端能储存最近工作40小时的循环参数,并通过外部接口将工作循环参数导出,以便进行安全分析。同时,共德的塔吊运行数据和报警信息通过GPRS无线网络实时传送回监控平台,基于GIS技术实现塔吊安全运行可视化远程监控。监控平台数据库完整存储塔吊运行的全部历史数据,可根据需要进行各种综合查询,并能输出书面报表和电子表格。从而达到安全事故尽量减少乃至零发生的目标。以下是小编从互联网整理下来的使用塔吊的注意事项:1、塔吊的起重司机、起重信号工、司索工等操作人员应取得特种作业人员资格证书,严禁无证上岗。2、塔吊使用前,应对起重司机、起重信号工、司索工等作业人员进行安全技术交底。3、塔吊的力矩限制器、重量限制器、变幅限位器、行走限位器、高度限位器等安全保护装置不得随意调整和拆除,严禁用限位装置代替操纵机构。4、塔吊回转、变幅、行走、起吊动作前应鸣笛示警。起吊时应统一指挥,明确指挥信号,当指挥信号不明时,不得起吊。5、起吊前,当吊物与地面或其他物件之间存在吸附力或摩擦力而未采取处理措施时,不得起吊。6、塔吊起吊前应对的安全装置进行检查,确认合格后方可起吊;安全装置失灵时,不得起吊。7、塔吊起吊前,应按规定对吊具、索具进行检查,确认合格后方可起吊;当吊索具不符合相关规定的,不得用于起吊作业。8、作业中遇突发故障,应采取措施将吊物降落到安全地点,严禁吊物长时间悬挂在空中。9、遇有风速在12m/s及以上的大风或大雨、大雪、大雾等恶劣天气时,应停止作业。雨雪过后应先经过试吊,确认制动器灵敏可靠后方可进行作业。10、塔吊不得起吊重量超过额定载荷的吊物,且不得起吊重量不明或可能超载的吊物。
-
使用智慧工地整体解决方案让工地管理成本降低40%以上!
建筑工地作为一个危险和污染同时存在的地方,传统的建筑工地管理模式逐渐显示弊端,智慧化工地管理成为了刚需,全球共德智慧工地整体解决方案便在国家大力督促建筑采用信息化的情况下应运而出的。全球共德智慧工地整体解决方案拥有3大平台:项目版、政务(企业版)、大数据展示版。政务版能为各地监管部门建立一个可靠永久的质量监管系统。大数据展示版为房地产商提供住房建筑大数据。而项目版可以建筑公司打造智慧工地,实现实时掌控施工现场进度,进行工地管理,实时记录农民工务工考勤情况,保障农民工的合法权益,避免劳资纠纷。全球共德智慧工地系统目前已与全国超22个省市的住建平台对接,包括劳务实名制管理系统、工资分账管理系统、工地实时监控系统、塔吊安全监控系统、升降机安全监控系统、噪音扬尘监测系统等。满足各地住建智能化应用的各种需求,将智慧工地整体解决方案的功能设计紧紧围绕帮助工程施工各参与方提升工作效率、降低管理成本、消除安全隐患、挖掘潜在增值服务四个重点目标。 通过智慧工地系统,现场施工信息实时展现,管理人员实时掌握工地的劳务管理施工状态,对施工现场的施工状况实时监测并同时将数据传输到云平台进行分析存储,管理人员可通过手机APP或电脑,人不在现场也能实时掌握工程的进度。使用智慧工地整体解决方案让工地管理成本降低40%以上!
-
与建筑产业发展息息相关 全球共德智慧工地数字哨兵助力建企打赢防疫攻坚战
自2020年来,持续肆虐的疫情对社会产生了莫大影响,使得各行各业内不少企业陷入了困境,建筑业这一国民经济支柱产业同样被波及。大部分建筑企业均面临着复工成本增加、安全隐患增加、如期完工难度增加、工程建造成本增加、企业利润下降等不利局面,而这也从而导致了建筑企业对于工地层面防疫需求的与日俱增,对应用智慧工地的热情尤其高涨。 (图片来源于网络) 当前随着智能建筑领域先进技术的不断发展,数字哨兵等智慧工地解决方案的出现可谓成为了建筑企业与施工项目的一根救命稻草。专精特新企业全球共德作为专业的智慧工地解决方案提供方,旗下新推出的数字哨兵系列产品重点面向人员密集、流动性强、管理难度大的施工工地现场,通过在工地出入口设置智能化的人脸识别闸机,做到在劳务施工人员进出时自动上传本人身份、打卡记录、体温、健康码等关键信息至智慧工地管理系统,当出现体温异常及健康码异常人员将会进行报警提示,高效快捷地解决了项目现场人员考勤及进出场管理难题,同时也能让各种人员数据信息可保留、互关联、可查询,确保项目能随时开展数据统计分析和预警操纵工作。 (图片来源于全球共德官网) 全球共德智慧工地数字哨兵的出现既巧妙破解了建筑企业的不利局面,又筑牢了疫情防控网络。系列产品分别有“劳务实名人脸识别身份核验门禁一体机”与“测温人脸识别智能终端设备(可带健康码)”两种规格可选,贴心考虑到建筑企业的多样化需求。毕竟抛开疫情不说,在《建筑工人实名制管理办法》等政府文件的推动下,全国各地关于劳务实名制的政策也已经陆续出台,建筑工地应用劳务实名制管理系统已是势在必行。 (图片来源于全球共德官网) 全球共德作为一家专注于智慧工地领域的国家高新技术企业以及专精特新企业,过去十余年一直深耕于建筑行业,把建筑企业在发展过程中所遭遇的痛点与瓶颈均看在眼里,并下定决心打造出业内首创的智慧建筑生态圈模式,让智慧工地数字哨兵等信息技术与建筑工程施工安全管理深度融合的结晶得以发挥出重要成效。 (图片来源于全球共德官网) 智慧工地数字哨兵对于建筑企业在工地防疫工作中来说是必不可少的利器之一,它能够为工地配备上一位“数字化保安”,让工地变得越发“聪明”,从而有效推动建筑施工行业的数字化转型升级。面对着这场大范围波及至建筑行业的经济“寒冬”,全球共德将坚定不移地与建筑企业共同直面、共渡难关。
-
让建筑工地成为数字化转型的获益者 全球共德智慧工地数字哨兵创新品来袭
随着依托高新技术进行数字化转型的传统行业越来越多,长期受发展模式粗放、生产效能低下、工业化程度低、建筑人员综合素质差等因素影响的建筑行业也不甘示弱,勇于摆脱粗放、落后、传统的产业标签;通过物联网、大数据、云计算等数字化技术逐步崛起,只为从根本上提升建筑行业的生产力、生产效率以及安全性。当下的建筑行业已然把数字化当成行业未来一个最常见的进化过程,并诞生出一个又一个数字化工地。 (图片转载自网络) 而一个数字化工地的诞生离不开一系列智慧工地产品的支撑应用。智慧工地的出现不仅开启了建筑产业新的高效管理元年,还推动了产业基础的高级化、产业链的整合化,有效提高了建筑企业的质量效益与核心竞争力。面对着较大规模的产业数字化发展,智慧工地先行者全球共德专注为建筑产业提供发展转型与升级服务,目前已荣获“国家高新技术企业”称号以及“专精特新企业”称号,拥有着多项知识产权,旗下的智慧工地解决方案已覆盖全国超过20个城市,并成功落地数千个智慧工地项目,此外,全球共德的技术成果多次受佛山、中山、茂名等地的政府住建部门、行业协会和建筑企业的领导参观考察、交流学习,是行业认可的智慧工地服务提供方。 (图片来自全球共德官网) 与此同时,为了进一步提升劳务人员核验登记的功能性、精准性和有效性,全球共德的数字哨兵系列新品也已于近期正式上线推出:分别为“劳务实名人脸识别身份核验门禁一体机”与“测温人脸识别智能终端设备(可带健康码)”。在全球共德智慧工地劳务实名制考勤数字哨兵的作用下,进出工地人员能够自行有序、快速地进行健康码状态的核验、人体精准测温、信息异常报警、人员身份识别等环节,不再需要耗费大量人力物力来完成,从此告别低下的工作效率与飘忽不定的人工核验准确性。此外,系统还能够做到在数据全脱敏,保障安全隐私的同时,让数据自动备份可查找,多重保障既省力又省心。 (图片来自全球共德官网) 目前我国建筑产业在数字化发展领域已形成了一定规模,数字化一直充当着实现行业底层技术创新的重要因素,智慧工地管理系统等先进应用也已逐渐成为了建筑企业的标配工具,它无论是在功能种类,实用性还是灵活性上都能够满足到不同的细分行业,不同的企业需求,全球共德智慧工地劳务实名制考勤数字哨兵正是做到了这一点。可以预见的是,数字化工地将会成为未来建筑企业核心竞争力的重要部分,只要学习使用了智能项目管理软件,企业就能完成从粗放式管理到精细化管理的蜕变。

